来源:德恒律师事务所
发布日期:2025年09月09日

一
新增境外上市企业

2025年8月16日-2025年8月31日,共有4家中国内地企业在中国内地以外区域*上市。

注:本处“中国内地以外区域”主要系指在中国香港联合交易所及美国纳斯达克市场,以下内容如无特殊表述均指该意,文内不予以重复注释。
二
新增境外上市申请企业

2025年8月16日-2025年8月31日,共有32家中国内地企业提交中国内地以外区域上市的申请。



三
新增境外上市备案企业

2025年8月16日-2025年8月31日,共9家内地企业通过中国证监会中国内地以外区域上市的备案。


四
备案重点关注事项

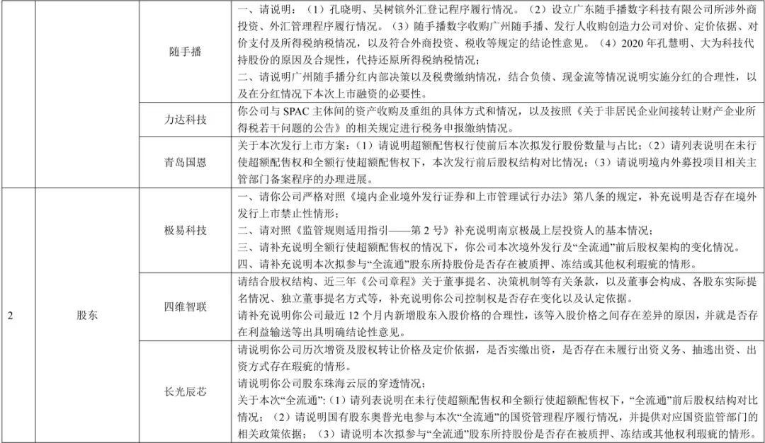
2025年8月15日-2025年8月28日,中国证监会境外上市备案相关反馈问题包含如下核心关注事项:





五
IPO市场动态

•香港证券及期货事务监察委员会(香港证监会)近日发布2025年4-6月《季度报告》
2025年8月27日,香港证监会发布2025年4-6月《季度报告》,港股市场展现强劲增长与多元发展态势。数据显示,2025年前7个月,香港资本市场募集资规模同比升幅超6倍;2025年第二季度,香港交易所共有27宗首次公开招股,集资880亿港元,其中宁德时代IPO为2025年全球募资规模最大的IPO项目。
2025年5月,香港证监会与香港联合交易所有限公司(香港联交所)推出“科企专线”并允许相关企业保密提交上市申请。在2025年第二季度期间,香港联交所共处理了一百余件新上市申请(含11宗尚未盈利的生物科技公司、11宗特专科技公司);截至2025年6月30日,香港联交所有五十多余家企业,其自受理上市申请日起均在40个营业日内完成审批。
六
热度案例分享

2025年8月26日,双登股份(股票代码:06960)成功在香港联合交易所主板挂牌上市。双登股份成立于2011年,作为大数据及通信领域能源存储业务的领先公司,专注于设计、研发、制造和销售储能电池及系统。截至2024年末,双登股份服务了五家全球十大通信运营商及设备商、近30%全球百大通信运营商及设备商、以及中国五大通信运营商及设备商,于2024年在全球通信及数据中心储能电池供应商中出货量排名第一,市占率达11.1%。
(一)上市基本情况
公司名称:双登集团股份有限公司
注册地:江苏省泰州市
上市类型:H股
募资规模:每股发售价14.51港元,募集资金总额约8.5亿港元。
募资用途:
●建立锂电子电池生产设施:计划于东南亚兴建锂电子电池生产设施,用作生产供数据中心用电池,以培育业务的第二增长支柱,并提高数据中心储能产品的市场份额。扩大在东南亚的产能以服务海外市场并增强全球市场影响力。
●建立研发中心:拟用于资助于泰州建立一个研发中心,重点研究及开发提高储能电池寿命、固态电池、钠离子电池及BMS技术,进一步提升公司储能电池的基础科学方面的能力。
●海外营销:计划加强海外销售及营销,以能够增强全球影响力、更好地服务海外客户并促进国际销售。计划于新加坡建立销售及营销中心,凭借新销售及营销中心,进一步扩大在东南亚(特别是新加坡、马来西亚及印度)的业务增长。
●营运资金及一般企业用途
(二)股东结构
在本次IPO前,公司的主要股东杨善基先生直接持有138,310,000股股份,以及通过双登投资、泰州涵富、泰州合创、泰州合赢及泰州合鑫间接持股,行使本公司约78.29%的投票权。双登股份成功引进基石投资者泰州市国资委旗下三水投资,基石投资者认购金额人民币2.2亿元。
(三)业务模式
1. 通信基站储能
双登股份在通信基站储能领域,陆续与中国移动、中国联通、中国电信及中国铁塔等中国领先通信运营商及设备商建立长期合作关系。自2017年起,双登股份持续拓展海外市场,成功进入爱立信、沃达丰、挪威电信等世界知名企业供应链。双登股份与全球知名客户建立了长期深入的合作关系,覆盖近30家全球百大通信运营商及设备商。
2. 数据中心储能
双登股份自2018年开始与大型科技企业、数据中心运营商等客户建立合作关系。自2018年以来,陆续与阿里巴巴、京东、百度、万国及秦淮数据等达成合作。于2022年,在中国打造的首例规模化数据中心「备电+循环」复合储能项目,成功向雄安城市超算中心供应产品,助力其成功获认可为国家绿色数据中心。截至最后实际可行日期,双登股份的储能产品已累计应用于数百家数据中心。
3. 电力储能场景
双登股份致力于扩大于电力储能领域的影响力,成功抓住了大规模电网储能、商业和住宅储能领域带来的市场机会。作为储能产品和系统的主要供应商,双登股份参与了国网张北储能系统项目的开发,截至最后实际可行日期,该项目是自2011年展开营运以来以装机容量计算全球最大的集风电、太阳能光伏发电、储能系统及智能电力传输新能源发电站。此后,双登股份在中国不同地区以及柬埔寨、蒙古、几内亚及中非落地储能项目。
(四)行业格局
根据招股书,以新增装机容量计算,全球储能市场规模由2020年的39.9吉瓦时增加至2024年的268.3吉瓦时,复合年增长率为61.1%。在政府支持政策、储能电池成本下降、可再生能源应用增加以及储能意识提高的推动下,预计以新增装机容量计算的全球储能市场规模将由2024年的268.3吉瓦时增加至2030年的1,816.5吉瓦时,复合年增长率为37.5%。
根据弗若斯特沙利文的资料,全球通信及数据中心储能电池市场的竞争激烈。于2024年,全球通信及数据中心应用储能电池新增装机总量达60.4吉瓦时,前五大厂商合计市占率约40.7%,双登股份出货量达6.7吉瓦时,位居全球通信及数据中心储能电池供应商第一,市占率为11.1%。于2024年,中国通信及数据中心应用储能电池新增装机总量达场参与者合计占市场份额约45.9%,双登股份实现出货量为5.4吉瓦时,在中国通信及32.4吉瓦时,在五大数据中心储能电池供应商中排名第一,市场份额为16.6%。
注:以上全部内容均来源于公开信息汇总整理。
德恒境外上市法律服务中心(简称“境外上市中心”)隶属于德恒证券专委会,汇聚北京总部及分支机构港股、美股等境外上市领域的资深合伙人及律师,集全所优势资源,专注于境外上市全流程法律服务,包括项目承做、内核风控、资源整合、专业培训等,以卓越的执业能力护航中国企业全球资本市场布局。德恒凭借丰富的项目经验,持续为客户提供优质、精准、高效的境外上市解决方案。
本文作者:

李晓新
合伙人
李晓新,德恒境外上市服务中心指导律师、德恒上海办公室合伙人;主要执业领域为境内外资本市场、并购投融资和跨境业务等。

朱 樑
合伙人
朱樑,德恒境外上市服务中心副秘书长、德恒上海办公室合伙人,主要执业领域为企业境内外上市、PE/VC、境内外企业发债、并购重组、上市公司定增、新三板挂牌、资产管理计划等资本市场投融资以及争议解决业务。
E:zhuliang@dehenglaw.com

夏雪慧
律 师
夏雪慧,德恒合肥办公室律师;主要执业领域为企业境内外上市、并购重组、企业合规、商事争议解决等法律事务。
E:xiaxh@dehenglaw.com

王 倩
律 师
王倩,德恒上海办公室律师,主要执业领域为企业境内外上市、PE/VC、境内外企业发债、并购重组等资本市场投融资以及争议解决业务。
E:sh_wangqian@dehenglaw.com

声明:

来源:原创
投稿:tougao@dehenglaw.com
联系:010-52682788








