来源:德恒律师事务所
发布日期:2026年02月14日
一、上市公司控制权变更交易资询
我们在见微数据库中,以“控制权”为关键词、按照最新公告日设定检索周期为2026年1月1日至1月31日。检索结果显示,期间共有约40家上市公司发布了63份涉及控制权交易(含交易进展)的公告。剔除一致行动协议(表决权委托协议)解除、无偿划转、司法拍卖等非交易性的因素导致的控制权变动,以及已公告终止的交易后,剩余仍在推进中且已披露交易方案的控制权交易涉及约30家上市公司,基本信息如下表:


二、上市公司重大资产重组交易资询
根据不完全统计,并结合见微数据库的公告信息,以2026年1月1日至1月31日为统计期间,有超过130家上市公司披露了资产重组事件进展相关的最新公告,其中涉及重大资产重组的交易有超过40项。
基于已披露的公告信息,晶丰明源、泰凌微、慧博云通的重组交易涉及收购亏损资产,我们将相关交易信息整理如下:
1.晶丰明源通过发行股份及支付现金的方式取得易冲科技100%股权并募集配套资金
2.泰凌微 (688591) 拟通过发行股份及支付现金方式取得磐启微 100% 股权并募集配套资金

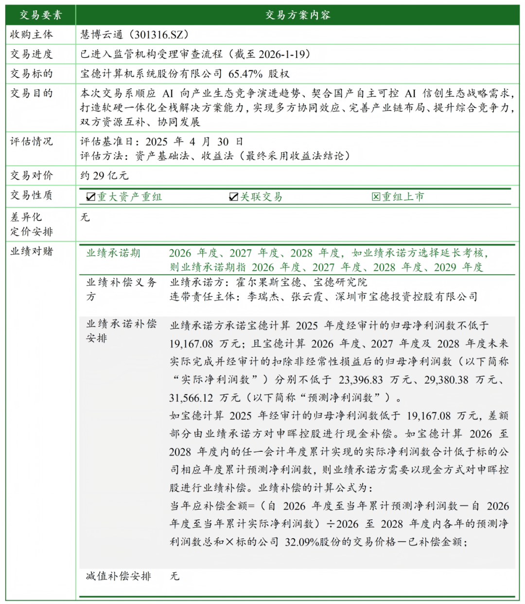
3.慧博云通拟以发行股份方式购买宝德计算65.47%股权

三、上市公司并购重组相关政策及动态速递
1.国新办举行新闻发布会介绍2025年国资央企高质量发展情况及2026年重点工作方向(2026年1月28日)
会上介绍,2025年,国务院国资委深入贯彻落实党的二十届四中全会关于推进国民经济布局优化和结构调整的重要部署,扎实推进中央企业重组整合取得积极进展。
一方面,有序开展新央企组建、战略性重组。聚焦国家能源安全、绿色发展,完成中国雅江集团组建,高质量推进雅下水电工程开工建设。完成中国长安汽车集团组建,重塑汽车产业竞争新格局,加快智能网联新能源汽车产业高质量发展。
另一方面,持续推进专业化整合。完成中央企业邮轮运营资源整合,打造我国邮轮运营产业“国家队”。推动中国一汽等开展动力电池资源整合,助力中央企业新能源汽车高质量发展。聚焦新材料、人工智能等重要领域,组织了8组17家单位开展集中签约,推动重点项目落实落地,有效提高国有资本配置效率。
下一步,国务院国资委将聚焦国有资本“三个集中”,以重组整合为抓手,扎实推进国有经济布局优化和结构调整,加快建设更多世界一流企业。
一是扎实做好新央企组建和战略性重组,更加突出中央企业在战略安全、产业引领、国计民生、公共服务等领域的支撑作用,更好把企业做强做优做大。
二是深入推进专业化整合,支持创新能力强的企业作为主体,开展同类业务横向整合、产业链上下游纵向整合,减少行业内卷。
三是支持中央企业开展高质量并购,获取核心要素、抢占技术先机,加快培育发展战略性新兴产业和未来产业。同时,进一步强化重组整合融合,充分发挥协同效应,最大限度释放改革红利,不断增强核心功能、提升核心竞争力。
2.工业和信息化部关于印发《优质中小企业梯度培育管理办法》的通知(2026.1.4实施)
该办法对企业并购的核心影响是 “合规报告 + 资格复核” 的动态监管,倒逼企业并购后持续符合专精特新认定标准,避免因合规疏漏失去资质与政策红利。企业需重点把控 3 个月报告时限、核心指标达标两大关键,做好并购前尽调、并购中方案优化、并购后合规报告与整合,保障资质与资源获取的连续性。
3.《上市公司治理准则(2025)》(2026.1.1实施)
2025版《上市公司治理准则》通过深度衔接新规,构建了从“选人用人、薪酬激励、控股股东约束”到“信披合规”的全方位治理闭环:不仅强化了董监高任职至离职的全链条责任追究与业绩挂钩的薪酬追索机制,还通过严格限制同业竞争和规范关联交易,压实了“关键少数”的忠实勤勉义务,旨在全面提升上市公司质量与透明度。准则进一步强化了并购重组过程中的利益相关者保护及决策透明度其中包括:
第七十条,上市公司控制权发生变更的,有关各方应当采取有效措施保持上市公司在过渡期间内稳定经营。出现重大问题的,上市公司应当向中国证监会及其派出机构、证券交易所报告。
第九十三条,持股达到规定比例的股东、实际控制人以及收购人、交易对方等信息披露义务人应当依照相关规定进行信息披露,并配合上市公司的信息披露工作,及时告知上市公司控制权变更、权益变动、与其他单位和个人的关联关系及其变化等重大事项,答复上市公司的问询,保证所提供的信息真实、准确、完整。
本期责编:

李晓新
合伙人
李晓新,德恒上海办公室合伙人;主要执业领域为境内外资本市场、并购投融资和跨境业务等。
E:lixx@dehenglaw.com

汪晓莉
合伙人
汪晓莉,德恒上海办公室合伙人;主要执业领域为并购重组、私募基金、公司上市等。
E:wangxiaoli@dehenglaw.com
倪陈柳
律 师
倪陈柳,德恒上海办公室律师;主要执业领域为并购重组、私募基金、公司合规、IPO等。
E:nicl@dehenglaw.com
(德恒合肥办公室实习生韩赵宇对本文亦有贡献)

声明:
来源:原创
投稿:tougao@dehenglaw.com
联系:010-52682788